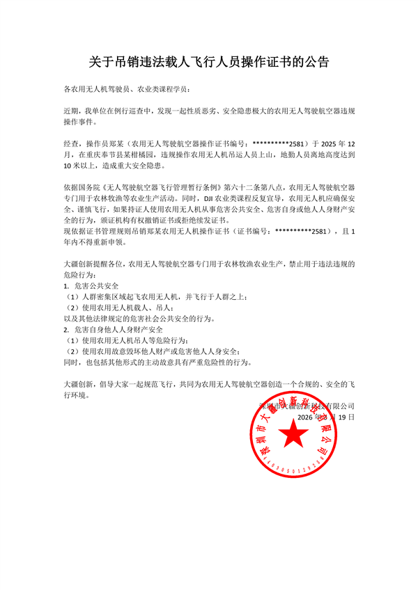
快科技3月26日消息,随着无人机技术的快速发展,越来越多爱好者,加入“飞手”行列,但无人机飞行并非随心所欲。日前,大疆创新旗下慧飞无人机应用技术培训中心发布公告称,在例行巡查中,发现一起性质恶劣、安全隐患极大的农用无人驾驶航空器违规操作事件。经查,操作员郑某于2025年12月,在重庆奉节县某柑橘园,违规操作农用无人机吊运人员上山,地勤人员离地高度达到10米以上,造成重大安全隐患。
依据《无人驾驶航空器飞行管理暂行条例》规定,农用无人驾驶航空器专门用于农林牧渔等农业生产活动。同时,大疆农业类课程反复宣导,农用无人机应确保安全、谨慎飞行,如果持证人使用农用无人机从事危害公共安全、危害自身或他人人身财产安全的行为,颁证机构有权撤销证书或拒绝续发证书。大疆表示,现依据证书管理规则吊销郑某农用无人机操作证书,且1年内不得重新申领。大疆提醒,农用无人驾驶航空器专门用于农林牧渔农业生产,禁止用于违法违规的危险行为:
1、危害公共安全
人群密集区域起飞农用无人机,并飞行于人群之上;
使用农用无人机载人、吊人;
以及其他法律规定的危害社会公共安全的行为。
2、危害自身他人人身财产安全
使用农用无人机吊人等危险行为;
使用农用故意毁坏他人财产或危害他人人身安全;
同时,也包括其他形式的主动故意具有严重危险性的行为。
公开资料显示,慧飞无人机应用技术培训中心是大疆创新旗下的专业培训机构。

离地高度超10米 重大安全隐患!飞手用农用无人机吊人上山 大疆:吊销操作证书

离地高度超10米 重大安全隐患!飞手用农用无人机吊人上山 大疆:吊销操作证书
【本文结束】出处:快科技
- 本文固定链接: http://aps.x86android.com/articles/6430.html
- 转载请注明: zhiyongz 于 安卓之光 发表